亚马逊美国站日本站3大品类开启产品合规,请尽快提交审核文件
2024年11月12日
近期,不少亚马逊美国站与日本站的卖家陆续收到了亚马逊合规政策要求邮件,对于“皮肤美白商品”、“眼科药物商品”以及“智能手表”品类合规要求有更新,请您及时关注!
在此,小编为大家整理了本次合规政策实施及下架的关键时间点,详情可参考下方表格。亚马逊建议您尽快采取行动,根据所售品类,及时将相关合规信息上传至亚马逊卖家平台


如果您在美国站销售皮肤美白商品,请您及时关注个人邮箱以便接收到提醒邮件。若您未及时完成商品检测验证,产品将面临下架风险。
您可复制以下链接至浏览器,前往美国站皮肤美白商品帮助页面查看更多信息👇
https://sellercentral.amazon.com/help/hub/reference/external/GC37KSM44NPNZED6?locale=zh-CN
https://sellercentral.amazon.com/help/hub/reference/external/GC37KSM44NPNZED6?locale=zh-CN

皮肤美白商品包括但不限于漂白霜、美白剂、亮肤剂和褪斑霜等。这些商品通常被当作美白剂和抗衰老护肤品进行宣传,可以去除老年斑、雀斑、粉刺和皱纹。
一些皮肤美白商品已被发现含有汞。接触汞会严重影响健康,因此亚马逊禁止销售含有汞或其等效物质的任何护肤品,包括但不限于汞、氯化氨汞、氧化汞、汞盐、氯化汞、Mercurio、氯化亚汞、朱砂、红粉和水银。

亚马逊要求您每年通过第三方检测验证您的美白商品是否符合亚马逊的政策,确保在亚马逊商城销售的商品符合以下标准:

下列亚马逊认可的第三方检测、检验和认证组织已获得许可,可以检验商品是否符合亚马逊的皮肤美白商品政策。亚马逊批准的组织可能会发生变更。有关最新的服务提供商列表,请前往管理您的合规性控制面板,或可复制以下链接至浏览器,获取相关信息👇
🔸 Eurofins:
https://www.eurofins.com/cosmetics/
https://www.eurofins.com/cosmetics/
🔸 UL:
https://www.ul.com/services/cosmetics-and-personal-care-testing-services
https://www.ul.com/services/cosmetics-and-personal-care-testing-services
🔸 NSF International:
https://www.nsf.org/consumer-resources/health-beauty/cosmetics-personal-care
https://www.nsf.org/consumer-resources/health-beauty/cosmetics-personal-care
🔸 瑞士通用公证行:
https://www.sgs.com/en-us/our-services/health-and-nutrition/cosmetics-and-hygiene
https://www.sgs.com/en-us/our-services/health-and-nutrition/cosmetics-and-hygiene

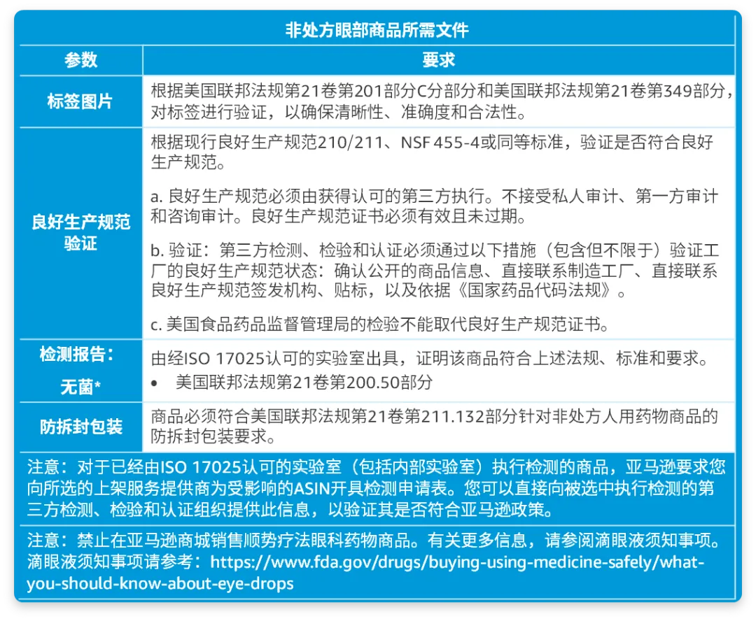
如果您在美国站销售眼科药物商品,请您及时关注个人邮箱以便接收到提醒邮件。若您未及时完成商品检测验证,产品将面临下架风险。
您可复制以下链接至浏览器,或扫描下方二维码,前往美国站眼科药物商品帮助页面查看更多信息👇
https://sellercentral.amazon.com/help/hub/reference/external/G6VSU6Q86RKZKEZW?locale=zh-CN
https://sellercentral.amazon.com/help/hub/reference/external/G6VSU6Q86RKZKEZW?locale=zh-CN

眼科药物商品是指任何在眼内或眼外施用的商品(例如:溶液、滴眼液、悬浮液、乳剂、凝胶、药膏或眼霜等)。亚马逊要求眼科商品遵守所有适用法律、法规、标准和亚马逊政策,包括在制造、包装、贴标或储存过程中需遵循的现行良好生产规范。

亚马逊要求您每年通过第三方检测验证眼科药物商品是否符合亚马逊的政策,确保在亚马逊的商城销售的商品符合以下标准:


下列第三方检测、检验和认证组织已加入该计划,以验证商品是否符合亚马逊的非处方眼部药物商品政策。服务提供商可能会发生变化,请参阅管理您的合规性控制面板,了解最新的服务提供商列表,或可复制以下链接至浏览器,获取相关信息👇
🔸 Eurofins:
https://www.eurofinsus.com/food-testing/industries/otc-testing/
https://www.eurofinsus.com/food-testing/industries/otc-testing/
🔸 UL:
https://www.ul.com/services/otc-and-pharmaceuticals-services
https://www.ul.com/services/otc-and-pharmaceuticals-services
🔸 NSF International:
https://www.nsf.org/knowledge-library/over-the-counter-otc-drug-manufacturer-qualification
https://www.nsf.org/knowledge-library/over-the-counter-otc-drug-manufacturer-qualification
🔸 瑞士通用公证行:
https://www.sgs.com/en-us/our-services/health-and-nutrition/health-science
https://www.sgs.com/en-us/our-services/health-and-nutrition/health-science

如果您在日本站销售智能手表,请您及时关注个人邮箱以便接收到提醒邮件。若您错过提交合规文件的日期,产品将面临下架风险。
您可复制以下链接至浏览器,或扫描下方二维码,前往日本站智能手表帮助页面查看更多信息👇
https://sellercentral.amazon.co.jp/help/hub/reference/external/GABNR57VJTUDKECV?locale=zh-CN
https://sellercentral.amazon.co.jp/help/hub/reference/external/GABNR57VJTUDKECV?locale=zh-CN

智能手表是一种以腕表或腕带形式呈现的可穿戴设备。智能手表通常配有触摸屏、扬声器、用于通话的麦克风、用于通知的振动器以及电池。
根据型号的不同,可能还具有心率传感器、加速度计、温度传感器、气压传感器、非接触式IC卡和GPS等功能。可通过蓝牙或Wi-Fi连接到智能手机的智能手表同样需要遵守此政策的规定。
如果智能手表附带了USB充电器作为配件,那么此配件还需要接受根据电气设备和材料安全法(PSE)进行的文件审核。

亚马逊要求所有适用的智能手表均经过检测并符合下列法规、标准和要求:


您可复制以下链接至浏览器,前往相关合规页面查看更多信息:
在Amazon.co.jp上销售电器设备👇
https://sellercentral.amazon.co.jp/help/hub/reference/external/GHJPQ6KDLA9N5F4L?locale=zh-CN
https://sellercentral.amazon.co.jp/help/hub/reference/external/GHJPQ6KDLA9N5F4L?locale=zh-CN
在Amazon.co.jp商城销售《无线电法》管制的商品👇
https://sellercentral.amazon.co.jp/help/hub/reference/external/GV3N5ES8KNR3W3VG?locale=zh-CN
https://sellercentral.amazon.co.jp/help/hub/reference/external/GV3N5ES8KNR3W3VG?locale=zh-CN

如果您在美国站销售“眼科药物商品”以及“皮肤美白商品”:
要遵守亚马逊有关检验验证的政策,请按照以下步骤操作:
① 前往管理您的合规性控制面板。
② 点击商品旁边的【添加合规性或提出申诉】。
③ 选择【请求实验室服务】。
① 前往管理您的合规性控制面板。
② 点击商品旁边的【添加合规性或提出申诉】。
③ 选择【请求实验室服务】。
如果您认为您的商品不需要进行检测验证,请按照以下步骤操作:
① 前往管理您的合规性控制面板。
② 点击【申诉请求】并选择申诉原因。您还可以添加备注。
③ 点击【提交】。
① 前往管理您的合规性控制面板。
② 点击【申诉请求】并选择申诉原因。您还可以添加备注。
③ 点击【提交】。
对于顺势疗法眼部药物商品:如果您认为您的眼科药物商品限制有误,请将以下信息提交至ophthalmic-safety@amazon.com:
下列第三方检测、检验和认证组织已加入该计划,以验证商品是否符合亚马逊的非处方眼部药物商品政策。服务提供商可能会发生变化,请参阅管理您的合规性控制面板,了解最新的服务提供商列表,或可复制以下链接至浏览器,获取相关信息👇
🔸 商品的国家药品代码。
🔸 您认为被错误分类的ASIN列表。
🔸 您认为ASIN被错误分类的理由说明。
🔸 证明ASIN被错误分类的证据。
🔸 您认为被错误分类的ASIN列表。
🔸 您认为ASIN被错误分类的理由说明。
🔸 证明ASIN被错误分类的证据。
如果您在日本站销售“智能手表”产品,需要提交文件或就合规性要求提出申诉,请将相关信息发送至jp-giteki-safety@amazon.co.jp。
请注意:建议您使用亚马逊账号注册邮箱发送邮件以提交信息。

多站点、多品类合规不用愁,亚马逊为各位卖家提供两大实用合规工具,助您有效避坑,顺利应对合规要求!

在选品阶段,您可以使用合规性参考(Compliance Knowledge Portal,简称CKP)工具,随时了解上架新品及拓展品类的相关合规政策,查询在亚马逊销售的高风险产品类型(例如:儿童玩具、吹风机、灯具、充电宝等)的合规要求和解决方案,并为您提供精选的合规服务商信息,方便您挑选合规解决方案。
合规性参考工具——4大优势助您轻松合规!
🔶 一站呈现,涵盖多类型合规政策
🔶 覆盖面广,提供国内外专业服务商
🔶 无需跳转注册,轻松查看多国合规要求
🔶 操作方便,可在卖家平台直接使用
🔶 一站呈现,涵盖多类型合规政策
🔶 覆盖面广,提供国内外专业服务商
🔶 无需跳转注册,轻松查看多国合规要求
🔶 操作方便,可在卖家平台直接使用
您可复制以下链接至浏览器,登录亚马逊卖家平台,使用“合规性参考”工具:
https://sellercentral.amazon.de/ckp?ref=ckp_pc_wechatpost
https://sellercentral.amazon.de/ckp?ref=ckp_pc_wechatpost
您也可通过以下路径访问“合规性参考“工具:登录亚马逊卖家平台,点击“绩效 > 账户状况 > 管理您的合规性 > 合规性参考”,通过“关键词/选择商品类型/HS代码搜索”三种方式查找商品。


在运营过程中,您可以使用管理您的合规性(Manage Your Compliance,简称MYC)工具,帮助您上传合规性文件,全方位管理在架商品合规事项,及时解决合规问题,轻松简单地应对合规要求。2023年“管理您的合规性”工具还将新增“生产者责任延伸(EPR)”和“欧盟商品安全法规(GP)”等合规政策介绍,连接合规服务商网络集成,实现服务商线上沟通。
您可通过以下路径访问“管理您的合规性”工具:登录亚马逊卖家平台,点击“绩效 > 账户状况 > 管理您的合规性”。

关于我们
亚马逊成立于1995年7月,总部在美国西雅图。2015年,亚马逊全球开店业务进入中国,旨在借助亚马逊全球资源,帮助中国卖家抓住跨境电商新机遇,发展出口业务,拓展全球市场,打造国际品牌。目前,亚马逊美国、加拿大、墨西哥、英国、法国、德国、意大利、西班牙、荷兰、瑞典、比利时、爱尔兰、日本、新加坡、澳大利亚、印度、阿联酋、沙特、波兰和巴西等20大海外站点已面向中国卖家开放,吸引数十万中国卖家入驻。
关注亚马逊全球开店官方微信
NEW! 体验亚马逊全球开店小程序

(私信"AGS"获取官方爆品指南)

一站式:开店 ·学习 · 拓展 · 福利





